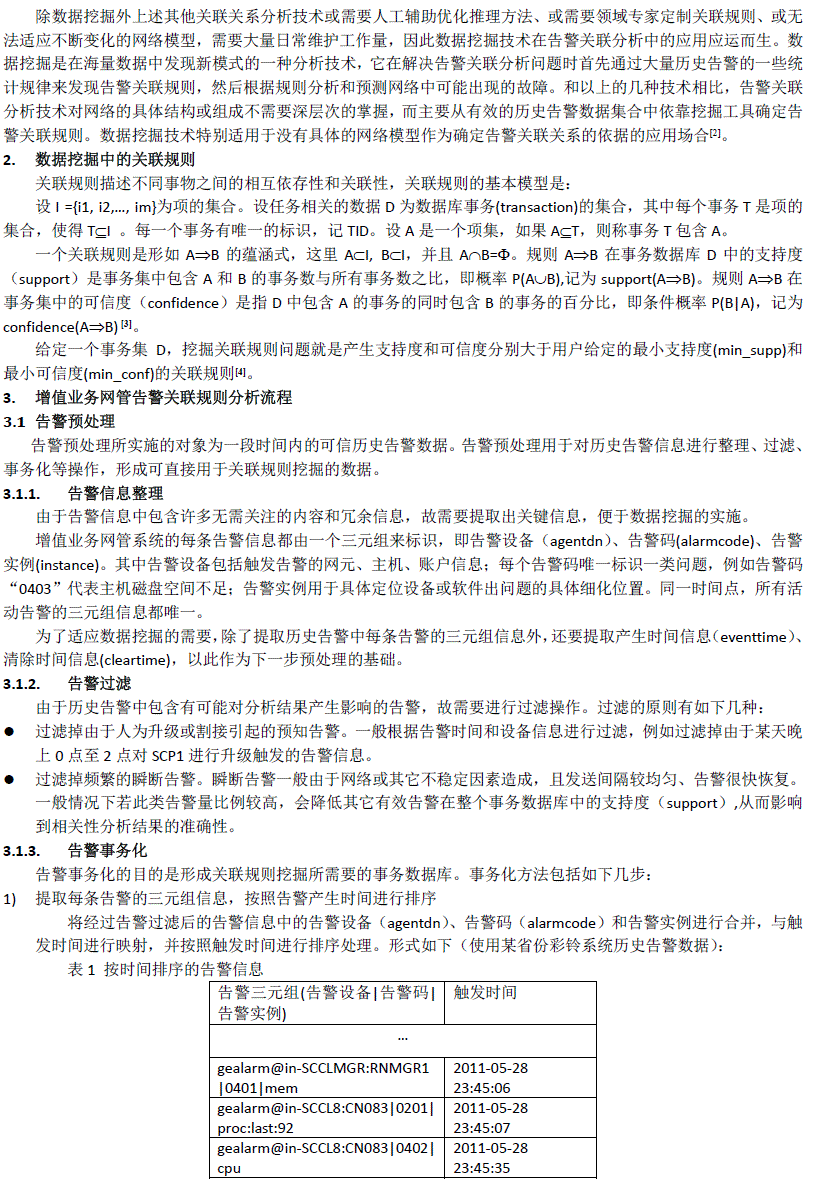
搜索
关注微信
请扫二维码
|
首页
关于我们
公司概况
发展历程
EB文化
荣誉与成就
联系我们
资讯中心
公司资讯
EB印象
产品与解决方案
系统平台产品
智能业务平台
智能业务网关
媒体云平台
大数据基础平台
AI能力平台
Seer智慧物联平台
能力开放平台
AIOps平台
业务领域产品
电信增值业务领域
通信信息安全领域
大数据应用领域
物联网领域
技术研究
专业论文
专利技术
人才招聘
社会招聘
内推职位
校园招聘
招聘咨询
首页
关于我们
公司概况
发展历程
EB文化
荣誉与成就
联系我们
资讯中心
公司资讯
EB印象
产品与解决方案
系统平台产品
智能业务平台
智能业务网关
媒体云平台
大数据基础平台
AI能力平台
Seer智慧物联平台
能力开放平台
AIOps平台
业务领域产品
电信增值业务领域
通信信息安全领域
大数据应用领域
物联网领域
技术研究
专业论文
专利技术
人才招聘
社会招聘
内推职位
校园招聘
招聘咨询
技术研究
以市场开拓带动技术创新,以技术创新引领产品开发,以产品开发促进市场开拓
专业论文
专利技术
专业论文
专利技术
首页
- 技术研究
基于数据挖掘的增值业务网管告警关联分析模型 2011-11 《电信工程技术与标准化》